This article details the design of a 10-channel wireless relay controller, building on a previous project involving a six-channel wireless metal detector transceiver.
The project's objective is to control ten industrial relays via push buttons. The selected relays feature 12V coils and an 80A load rating, operating similarly to a remote control pairing system.
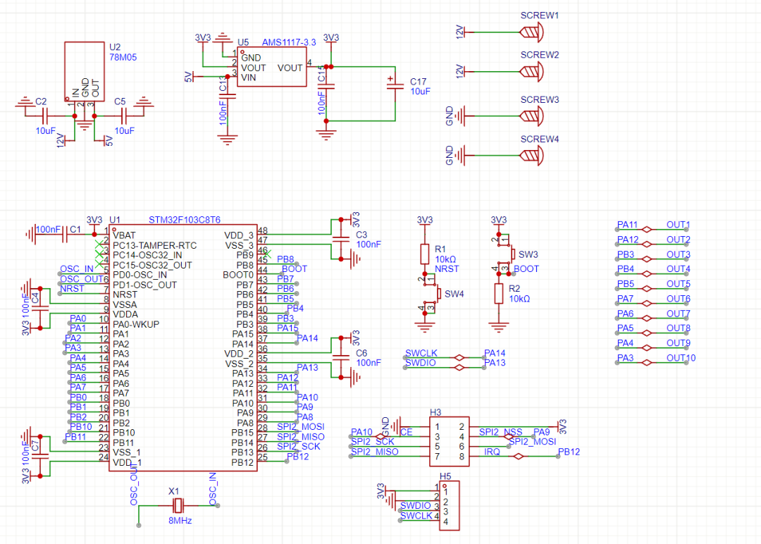
However, commercial 10-button remote pairing devices were not readily available, and a custom control circuit was required. Consequently, the decision was made to build a custom 10-channel controller. This design uses an STM32F103C8T6 as the main MCU and an nRF24L01 as the wireless communication module, similar to a previous project.
Many aspects of this design are similar to the previous project, as it utilizes readily available components such as AMS1117 and 7805 voltage regulators and EL357N optocouplers.
Schematic Design

The first part of the schematic primarily covers the STM32 main controller and the nRF24L01 wireless module. It also includes the power supply section, which steps down the 12V input voltage to the 3.3V required by the microcontroller.

The second part is the relay driver, composed of an optocoupler and a transistor. The optocoupler's output and the transistor form a Darlington pair. This configuration effectively increases the amplification factor, compensating for the optocoupler's insufficient drive capability.

The datasheet indicates the optocoupler's drive current is limited to 50mA. Because the selected relays require a higher current, an external amplifying transistor is needed.

The S8050 transistor in a SOT-23 package provides a maximum collector current of 500mA, which is sufficient to drive the selected relays.
ALLPCB