Overview
I found a work-in-progress smartwatch project on Hackaday and summarized the design and features here.
Background
The project is an ESP32 Pico Watch with WiFi, Bluetooth, Mesh support, a vibration motor, an RTC, four buttons, a USB-C connector, and most notably 192 LEDs that can be individually controlled for complex lighting effects.

The LEDs are arranged in four concentric rings. The outer ring is for the seconds and will be white. The two middle rings are purple and represent minutes. The inner ring is yellow and represents hours.
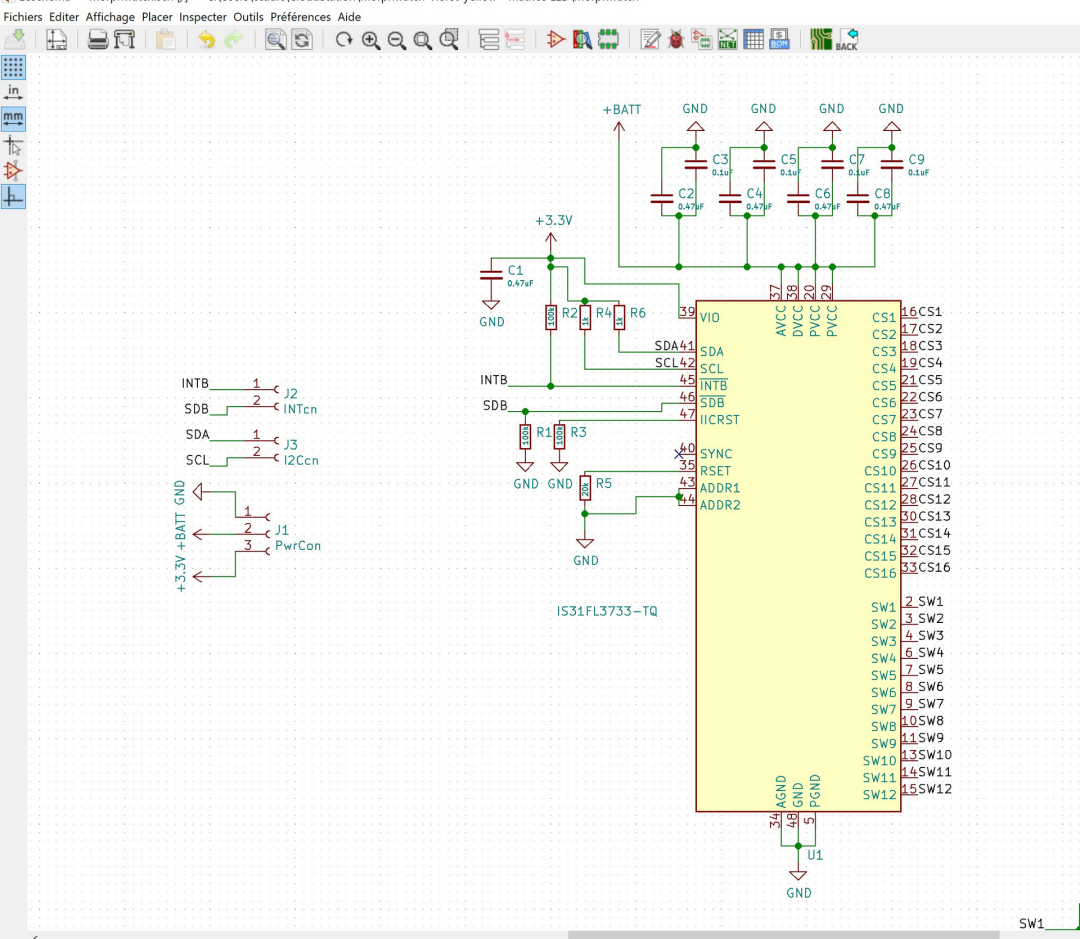
The LED driver is an IS31FL3733-TQ.
The watch concept draws inspiration from the TokyoFlash brand.
The author aims to make a fully modern connected watch that can communicate with your phone or other IoT devices.
What the Watch Can Do
The 603-200 Morphwatch is designed to create striking visual effects using 192 LEDs arranged in four rings of 603-size SMD LEDs:
- One outer ring of 60 white 603 LEDs for seconds.
- Two middle rings of purple 603 LEDs for minutes.
- One inner ring of yellow 603 LEDs for hours.

Each LED can be programmed individually via an I2C library or Python scripts, enabling a wide range of visual effects.
Beyond lighting, the watch is built around an Espressif ESP32 PICO D4 chip, providing substantial processing and connectivity capabilities.
The watch can interact with a phone over Bluetooth and can participate in a private mesh network. It can vibrate when the phone moves out of range over Bluetooth or when the phone is far away over WiFi.
Four buttons can be used to trigger actions such as sending emergency emails or sending vibration messages to another watch.
Using a mesh protocol like ESPNOW, watches can communicate peer to peer, sometimes across distances of several hundred meters, enabling private long-range communication outside of cellular networks.
The watch can also function as an access point or a network server to provide basic information to connected devices. Of course, it can display the time.
Related Files
The project is open source, and related files are available.
Design and Hardware

The goal was to create a hybrid concept: a vintage LED watch combined with modern connectivity. The ESP32 PICO D4 was selected for its capabilities, paired with classic 603 LEDs. If this version is successful, future revisions may move 603 LEDs to 402 packages and reduce the watch diameter for a smaller form factor.
With 192 LEDs driven by the IS31FL3733-TQ, each LED is independently controllable over I2C, enabling diverse visual effects limited only by creative design.

The ESP32 PICO D4 connects the watch to WiFi, Bluetooth, and ESPNOW, enabling a community mesh network. With enough devices, the author envisions creating a communications network outside of commercially locked networks.
The first concept models were created in SolidWorks to evaluate options and test graphical choices.
Design Renders


Base PCB
Core modules on the main board include:
- Lithium battery charging module
- ESP32 PICO D4 to run the system
- DS3231MZ real-time clock
- CP2104 to convert USB to signals readable by the ESP32
- ME6211C33M 5v/BAT to 3.3v regulator
- TP4054 for battery charging


The project continuously monitors battery status. The ESP32 PICO D4 reads battery condition from an ADC.
The main PCB sends power and I2C signals to a companion board that holds the LEDs and LED driver, allowing multiple companion board designs.
The main board includes connectors and buttons to select different functions.
The WiFi/Bluetooth antenna is a PCB antenna. There are plans to offer an RF option such as an M95_868/915MHz module in a future revision, which will require supporting two different antennas.
USB-C is used for charging and uploading Arduino IDE sketches.
LED Companion Board
The companion board houses the 192 LEDs. A set of three connectors carries power and signals from the main board to the LED board.
Using this connector approach lets makers easily redesign the companion board with alternative displays, different LED layouts, integrated motors, and other hardware variations.
Having a second board is also a convenient way to place the battery between boards.
The LED board is removable, matching the design intent that users can open the watch and tinker with the internals.
Besides the LEDs, the only additional IC used on the companion board is the IS31FL3733-TQ, which supports I2C and can drive up to 192 LEDs arranged in a matrix.

The current PCB is 56 mm in diameter. After functional testing of the prototype, the plan is to move 603 packages to 402 and reduce the diameter to about 40 mm for a smaller form factor.

After attempting a two-layer PCB design without success, the board will be a four-layer PCB.

Open-Source Project
Project repository: https://github.com/ccadi c/The603-200
ALLPCB