Introduction
Portable electronics, especially wearables, are becoming integral to daily life. These devices simplify study, work, exercise, travel, communication, and health monitoring. In medical applications, wearables can monitor heart rate, blood pressure, blood oxygen levels, calories burned during exercise, and sleep tracking.
Design Trade-offs for Wearables
High performance, small size, and low power consumption are key metrics for wearables. Meeting these goals often requires trade-offs in circuit design. For example, to meet specific power targets, designers commonly increase device size.
Is it possible to extend battery life without increasing the size of battery-powered devices? The answer is yes.
SIMO PMICs for Small, Energy-Efficient Applications
Wearables with compact enclosures typically use miniature batteries. Although battery capacities have increased over the past decade, available energy still depletes quickly, requiring frequent replacement or the use of rechargeable cells, which increases device cost. Power management ICs (PMICs) are highly integrated power components that package multiple outputs on a single chip, enabling high efficiency in multi-rail applications with a smaller footprint. In battery-powered wearables, PMICs can optimize board layout and maximize system energy efficiency, effectively extending battery life.
DC-DC Converter Architectures
DC-DC converters are the most common PMICs in electronics due to their high conversion efficiency. Depending on operating mode and energy storage element, DC-DC converters include linear regulators (LDOs), inductor-based buck/boost switching converters, and switched-capacitor (charge pump) converters. These architectures differ in physical size, flexibility, and efficiency:
- LDOs can be fully integrated and provide good voltage scalability, but their efficiency is low.
- Switched-capacitor converters (charge pumps) can be fully integrated and are efficient, but have limited voltage scalability.
- Inductor-based switching regulators offer very high efficiency and voltage scalability, but cannot be fully integrated.
Charge pumps have very limited output-voltage scalability and are typically suitable for gate-driver supplies. Because many wearable circuits require currents not achievable from a charge pump at a given output voltage, designers often choose LDOs or inductor-based buck/boost regulators for the required flexibility.
Single-Inductor Multiple-Output (SIMO) PMICs
Choosing between an LDO and a buck/boost topology involves trade-offs. Traditional switching regulators require one inductor per output, and these inductors can be large and costly, making small-form-factor integration difficult. To reduce size, designers often use compact, low-noise LDOs, but these suffer higher losses. An alternative is the single-inductor multiple-output (SIMO) PMIC architecture, which uses one inductor as the energy-storage element to support multiple independent DC outputs. Compared with conventional DC-DC converters, SIMO converters provide multiple outputs from a single inductor, integrating functions that would otherwise require multiple discrete components into a smaller package. This saves board space while maintaining efficiency, making SIMO PMICs an attractive option for small battery-powered devices that need extended battery life.

Figure 1: SIMO architecture block diagram (source: Maxim)
Maxim SIMO PMICs: Reduced Power Supply Size for IoT Devices
Designers continually seek to reduce device size, lower heat, improve efficiency, and extend battery life. Maxim Integrated offers SIMO PMIC products designed for portable devices, including MAX77650 and MAX77651. These devices implement low-power SIMO buck/boost DC-DC converters and integrate a 150 mA LDO for sensitive circuits. In MAX77650/MAX77651, the SIMO topology uses a single inductor to provide three independent programmable voltage outputs, forming a compact power-management solution suitable for small Li+ battery-powered products.

Figure 2: MAX77650/MAX77651 SIMO layout illustration (source: Maxim)
Maxim has expanded its SIMO PMIC portfolio with parts such as MAX17270, MAX77278, MAX77640/MAX77641, and MAX77680/MAX77681, reducing power-management circuit size by nearly half in some cases. These devices support wearables, ear-mounted devices, sensors, smart-home products, and other space-constrained IoT applications.
TI TPS65135: Dual-Output Converter for AMOLED Displays
The TPS65135 from Texas Instruments is a dual-rail power converter that uses a single inductor and SIMO topology, requiring very few external components. It operates in a buck/boost topology and can generate positive and negative outputs both above and below the input voltage. TI reports that the TPS65135 has strong line transient regulation, which helps prevent input-voltage deviations during mobile communications from disturbing display operation.
The principle behind the transient robustness is related to discontinuous conduction mode (DCM). In DCM, the current delivered to the outputs is determined by the inductor current peak and slope. Because the converter uses peak-current-mode control, the peak current is fixed for a given load. The inductor current decay slope depends on the difference between the positive and negative output voltages and the inductance, and is independent of the input voltage. Therefore, input-voltage changes alter the converter duty cycle but do not change the inductor-current peak or slope, so the average output current remains constant across input variations.

Figure 3: Intrinsic line transient regulation in TPS65135 (source: TI)
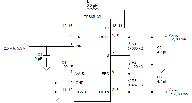
The TPS65135 can generate split-rail supplies from 2.5 V to 5.5 V input and is optimized for a 3.3 V rail from single-cell Li-ion batteries. A typical application is a ±5 V AMOLED display power supply. Using a single 2.2 μH inductor in a buck-boost topology, the device can generate a positive and a negative output. When output current mismatch reaches 50% or less, it can produce up to +6 V and down to -7 V. Both outputs are controlled by the EN pin: a logic-high enables both outputs, and a logic-low disables them. An integrated UVLO disables the device if the input voltage is too low for proper operation.

Figure 4: Typical TPS65135 application for ±5 V AMOLED display (source: TI)
Conclusion
Thin, small, and lightweight form factors are physical requirements for wearables and are major factors limiting battery size and life. Traditional batteries like coin-cell Li-ion may suit sensors and other low-power wearables, but they have difficulty meeting the needs of more capable wearables such as fitness bands and smartwatches. Extending battery life is critical for broader adoption. Power management, battery management, energy harvesting, and low-power design are effective strategies to extend wearable battery life. SIMO PMIC solutions improve energy efficiency and, through higher integration, significantly reduce PCB area, making them an ideal power-management approach for battery-powered, space-constrained devices.
ALLPCB