Push-pull drivers and the role of current
When a MOSFET's drive capability is insufficient, a push-pull stage is often used to increase the available current. Although a MOSFET is a voltage-controlled device, drive current still matters for switching performance.
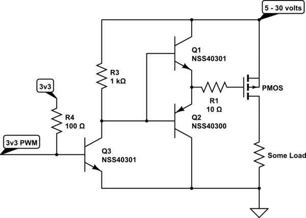
A typical push-pull arrangement: a power IC outputs a square-wave signal with a given duty cycle. That signal is limited by a resistor and fed to the bases of two bipolar transistors: the upper transistor is NPN and the lower is PNP. When the drive signal goes high it turns on Q1 (the NPN), which then allows the MOSFET to turn on. When the signal goes low Q1 turns off and Q2 (the PNP) conducts, discharging the MOSFET gate to ground through a resistor until the MOSFET turns off. The two transistors operate alternately to implement the push-pull function.
Gate resistors and startup behavior
A resistor such as R1 is commonly used to set the MOSFET gate's initial voltage at power-up, preventing false triggering, and to provide a discharge path at shutdown. The role of any additional resistor (for example R2) depends on the specific circuit and is not detailed here.
Why gate drive current matters for a voltage-controlled device
To determine whether an IC can directly drive a MOSFET, consult the IC datasheet for its maximum peak drive current. External capacitances such as C1 and C2 affect the MOSFET's switching speed: if the IC's drive current is low, the effective charging and discharging of these capacitances will be slow, and the MOSFET will switch more slowly, which may be unacceptable in some circuits.
This is because the MOSFET gate presents capacitances (Cgs and Cgd). These capacitances are related to the transistor's physical dimensions. Although the MOSFET is voltage-controlled, changing the gate voltage fundamentally requires charging and discharging Cgs and Cgd; the rate of that charge/discharge is determined by available drive current. When the drive current is insufficient, a push-pull driver is used to increase the current and thus improve switching speed.
ALLPCB
