Patient-contacting parts and standards
This article discusses two approaches for internal power supply systems used in patient-connected applications of medical devices. Device parts that contact the patient are referred to as application parts. An application part is defined as part of a medical device that must directly contact the patient for the whole device to perform its function. This also applies to parts that may contact the patient.
Application parts must comply with the IEC 60601-1 series depending on the type and nature of patient contact. The current edition of IEC 60601-1 is Edition 3, first published in December 2005. This standard has been adopted in major countries and regions and is published in the following versions:
IEC 60601-1:2005 (Edition 3) + Corrigendum 1:2006 + Corrigendum 2:2007 + Amendment 1:2012
Europe: EN 60601-1:2006/A1:2013/A12:2014
USA: ANSI/AAMI ES60601-1:A1:2012, C1:2009/(R)2012 and A2:2010/(R)2012
Canada: CSA CAN/CSA-C22.2 No. 60601-1:14
Protection classifications
Each classification imposes different requirements for protection against electric shock. From lowest to most stringent:
- Type B. Applies to application parts that are generally non-conductive and may be grounded.
- Type BF (patient floating). Applies to application parts that connect electrically to the patient and must be floating and isolated from earth. This classification excludes parts that make direct contact with the heart.
- Type CF (cardiac floating). Applies to application parts intended for direct cardiac connection (including intravascular connections). These parts must be floating and isolated from earth.
Power systems for BF and CF devices are designed to provide additional insulation from the secondary output to earth, typically rated as 1 x MOPP at mains voltage.
Insulation test voltage based on 250 V AC working voltage.
MOP = Means of protection
MOOP = Means of operational protection
MOPP = Means of patient protection
Leakage current limits
These power systems must also limit protective earth leakage current, enclosure leakage current, and patient leakage current.
NC = Normal condition
SFC = Single-fault condition
*Maximum earth and enclosure leakage for U.S. patient care equipment is 300 μA
The referenced figures are for portable equipment.
Earth leakage current = current flowing through the protective earth conductor
Enclosure leakage current = current from the equipment enclosure through the patient to earth
Patient leakage current = current from an application part through the patient to earth
Patient auxiliary current = current between two application parts
Design challenges for patient-connected power systems
For devices that require electrical connection to the patient, designers of power systems face the challenge of minimizing leakage current during normal operation and protecting the patient from earth during fault conditions. The power supply is a key element in meeting these requirements.
Most power supplies that meet general medical safety standards are not suitable for direct patient connection because they do not provide the required insulation from output to earth and do not meet patient leakage requirements. Although many supplies provide 2 x MOPP input-to-output and 1 x MOPP input-to-earth, most use operational insulation from output to earth, typically rated around 500 V AC/ V DC. Patient-connected applications require at least basic insulation at mains voltage, with an associated test voltage of 1500 VAC and compliance with required creepage and clearance distances. In addition, excessive input-to-output capacitance can allow too much leakage from output to earth.
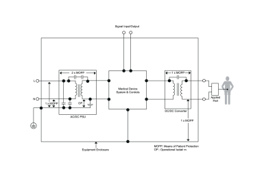
Secondary DC/DC isolation as a low-power solution
For low-power systems, a simple and low-cost solution is to add a secondary insulation stage in the form of a medical-grade DC/DC converter that provides basic insulation at mains voltage, with minimal input-to-output capacitance (20–50 pF), reducing potential patient leakage to single-digit μA. This approach can also be used for signals on system inputs and outputs that connect to uncontrolled external equipment, such as computers or monitors.

Figure 1: Medical power system with secondary DC/DC isolation.
Off-the-shelf DC/DC converters from 1 W to 20 W are available with the required input-to-output isolation and very low internal capacitance, designed for these applications and competitively priced. When used with a medical-compliant input power stage, they can reduce patient leakage to the low μA range, suitable for BF and CF applications. If the DC/DC converter is powered from a regulated AC/DC supply, fixed-input, semi-regulated output devices can be used for cost effectiveness. Wide-input-range DC/DC products that maintain regulated output across wide DC input and load ranges, with up to 2 x MOPP isolation and similarly low internal capacitance, are suitable for DC-input or battery-powered portable equipment.
Higher-power applications
In high-power applications, such as surgical equipment or motor drives, adding an extra isolation stage is not always desirable due to limited availability of high-power DC/DC devices with appropriate isolation and the efficiency loss from double conversion. These applications require a design that provides the necessary insulation, creepage, and patient leakage performance in the power stage itself.
Because these are often BF rather than CF applications, patient leakage requirements are less stringent (100 μA instead of 10 μA), and an increasing number of standard products are available for patient-contact use with BF ratings. For example, a recent 250 W, BF-rated supply meets isolation and leakage requirements and offers convection cooling and up to 2x peak power for short durations, which can suit motorized surgical tools and powered furniture.
Design trade-offs and considerations
The combination of high isolation and low leakage current imposes specific design challenges for AC/DC supplies. Internal clearance and creepage on the secondary side increase significantly and must be implemented with system integration in mind. Low emissions and low leakage requirements can conflict: low-noise topologies are required, and designers must minimize differential and common-mode noise across the product. At the same time, primary-side mains frequency ripple must be minimized to reduce patient leakage for a given input-to-output capacitance.
Summary
Requirements for patient-connected medical devices present a challenge for power supply designers. Using standard, approved, and appropriately rated components or a certified product portfolio simplifies regulatory and EMC compliance for the final medical device, reducing development risk and time to market.
ALLPCB