Overview
Multifunctional, miniaturized sensor technology for continuous monitoring of plant physiology is important for early disease detection, stress sensing, and growth prediction. Most current wearable sensor technologies detect only physical growth or atmospheric parameters. There is a need for a multifunctional, real-time sensing device that can sensitively and selectively track both biochemical signals (for example plant volatile organic compounds, VOCs) and biophysical signals (for example temperature and humidity) from plants and their local environment.
According to a report by MEMS Consulting, researchers at North Carolina State University have developed a multimodal wearable sensor that attaches to the abaxial surface of leaves to continuously monitor plant physiological state by tracking biochemical and biophysical signals from plants and their microenvironment. The sensor can simultaneously and continuously detect leaf VOCs, leaf surface temperature/humidity, and ambient humidity with high sensitivity and selectivity. The results were published in the Science Advances journal.

Sensor design
The researchers present a multimodal wearable patch capable of measuring biochemical and biophysical parameters of individual plants, including leaf VOCs, leaf surface humidity, leaf surface temperature, and ambient relative humidity, enabling continuous monitoring of plant physiological state. The multifunctional sensor uses a newly designed 3D nano-hybrid sensing network to capture leaf VOC signals and substantially reduce crosstalk among VOC, temperature, and humidity signals. Each sensor component integrated on the patch delivers performance (for example sensitivity and dynamic range) comparable to existing multiplexed sensor systems, with the potential to approach single-function sensor performance. Unlike previous sensor mounting approaches, this patch is attached to the leaf underside to maximize plant output signals.
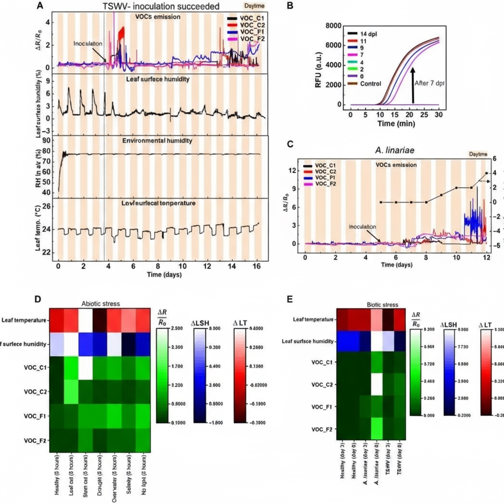
Testing and applications
Using the multimodal patch, the team demonstrated detection of various plant stresses under laboratory and greenhouse conditions, including drought, overwatering, salinity, insufficient light, mechanical damage, and pathogenic infection by viruses and fungi. Notably, compared with conventional nucleic acid LAMP assays or visual assessment, the multimodal sensor patch detected plant pathogens earlier by approximately 2 to 3 days.

Data analysis
The researchers also developed a machine learning analysis framework based on principal component analysis (PCA) to quantify early detection capability and to select optimal sensor combinations from multiple sensors for faster disease prediction. This data-fused sensor system can be applied to plant health monitoring and crop loss prevention in agricultural environments.

Future directions
The team identified several directions for future development. For field deployment, the patch size should be further reduced using higher-resolution fabrication methods such as photolithography, capillary microforming, or direct laser writing. Patch geometry should be made more flexible to accommodate different leaf shapes. In multimodal sensors, cross-sensitivity can affect accurate measurement of specific targets when multiple stimuli are present; therefore designing decoupled sensing mechanisms—through different sensing materials, sensor layouts, and signal principles—is essential. Fully standalone sensors are also envisioned, which requires integrating thin-film batteries, self-powered units, and functional circuits for wireless transmission with the sensing elements on the same patch. Finally, sensor robustness should be validated through more extensive greenhouse and field trials.
ALLPCB
