Op-Amp Selection for High-Resolution ADCs: Minimizing Noise and Offset Errors
Learn how to select precision op-amps for high-resolution ADCs to minimize noise and offset errors. Get tips on low noise, settling time, and more.
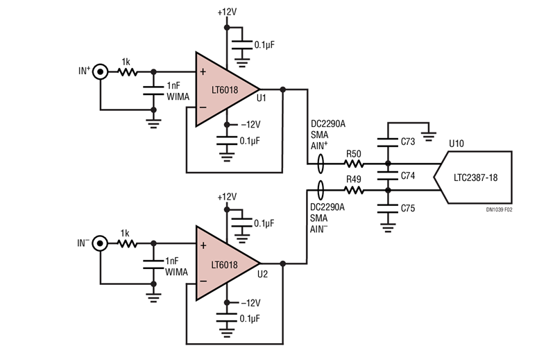
Learn how to select precision op-amps for high-resolution ADCs to minimize noise and offset errors. Get tips on low noise, settling time, and more.
Optimize voltage regulator selection for noise-sensitive PCB circuits. Learn noise reduction, ripple rejection, and EMI minimization tips.
Explore advanced SMT assembly cleaning solvents beyond IPA. Discover alternatives for PCB cleaning and no-clean flux removal.
Learn how to handle moisture-sensitive components in PCB assembly with expert tips, industry standards, and ALLPCB's solutions for reliable, high-quality results.
Learn how to source components for PCB assembly efficiently with our expert guide. Optimize costs, ensure quality, and streamline your supply chain.
Learn expert tips to speed up PCB prototype assembly and reduce time-to-market with DFM, rapid prototyping, and clear documentation.
Learn ESD protection for PCB assembly workstations. Discover key strategies, components, and standards to ensure reliability and reduce failures.
Discover our beginner's guide to reflow soldering, a key process for PCB assembly. Learn step-by-step techniques, practical tips, and common pitfalls to achieve reliable solder joints. Perfect for engineers and hobbyists looking to master SMT assembly with precision. Explore how ALLPCB's advanced manufacturing supports your projects.
Explore BGA assembly challenges & best practices for reliable PCB design. Learn expert tips on soldering, inspection & thermal management.
Optimize your designs with our DFA checklist for engineers. Reduce costs, simplify assembly, and boost reliability with practical tips.
Learn stencil aperture design for optimal solder paste in PCB assembly. Key tips to minimize defects and boost SMT efficiency.
Learn hand soldering quality control for odd-form components with expert tips on techniques, tools, and defect prevention for reliable PCB assembly.
Explore 01005 component assembly challenges & solutions. Learn precision techniques for high-density PCB success with ALLPCB expertise.
Discover essential automotive PCBA conformal coating standards, including IPC-CC-830C, IPC-A-610, ISO 26262, and AEC-Q100. Learn how acrylic, silicone, polyurethane, and parylene coatings protect PCBAs from harsh conditions, with expert insights on application methods, challenges, and solutions. Optimize your automotive electronics design with ALLPCB’s advanced manufacturing solutions.
Discover essential vibration testing standards for automotive PCBAs, including ISO 16750-3, MIL-STD-810G, GMW3172, and IEC 60068-2. Learn key methods, best practices, and challenges to ensure reliable PCBAs for vehicles. Explore how ALLPCB’s advanced manufacturing supports engineers in delivering high-performance automotive electronics.
Learn how to assemble flexible PCBs without damage in this comprehensive guide. Discover expert tips on design verification, material handling, precise component placement, controlled soldering, and rigorous testing to ensure reliable, high-performance assemblies. Perfect for engineers working on wearables, medical devices, and more. Optimize your flex PCB assembly process with ALLPCB’s advanced manufacturing solutions.
Learn common PCB footprint errors like incorrect pad sizes & misaligned pins. Get tips to avoid them for reliable designs.
Learn escape routing techniques for high-density BGA packages. Optimize PCB designs with dog-bone fanouts, via-in-pad, and HDI methods for signal integrity.
Learn expert PCB rework techniques to fix solder bridges, tombstoning, and more. Save time and ensure reliable boards with our pro tips!
Explore through-hole assembly for PCBs: techniques, benefits, and modern applications. Learn why it remains vital for reliable electronics design.