Main Sources of Electromagnetic Interference in PLC Systems
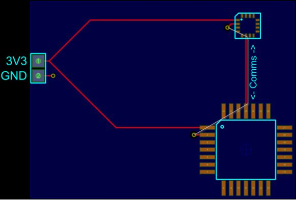
Technical overview of electromagnetic interference in PLC systems, sources, grounding issues, and practical countermeasures including signal isolators and cabling.
Technical overview of electromagnetic interference in PLC systems, sources, grounding issues, and practical countermeasures including signal isolators and cabling.
Overview of EMI multistage filtering: principles, benefits, limitations, and design trade-offs, plus its role in audio systems and risks of removing EMI filters.
Technical overview of EMI filters, covering magnetic filter designs, comparison with non-EMI signal filters, and failure impacts on washing machine operation.
Overview of EMI shielding film structures and operating principles, covering single- and multi-layer metals, nano-composites, absorption, reflection, and applications.
EMI/EMC guidance for PCB designers: minimize return current and loop area, maintain continuous planes, use decoupling capacitors, via stitching and compact high-speed layouts.
Reasons for high-frequency transmission—bandwidth, interference resilience, spectrum use—and electromagnetic interference principles like multipath and phase.
Overview of electromagnetic shielding for EMC: principles, design practices (apertures, cable bonding, grounding) and materials/joints with gasket and contact resistance guidelines.
Overview of EMI mitigation: transmission options (conducted, optical fiber, offline), plus shielding, filtering, grounding and spectrum management for EMC compliance.
Overview of EMC and EMI: why digital and switching ICs generate interference, and how low supply voltages and PCB parasitics reduce circuit immunity.
Summary of EMC peripheral components for switching power supplies, covering varistors, GDTs, TVS, X/Y capacitors, inductors and NTC placement with selection criteria.
How to use capacitors for ESD/EMC mitigation: resonance, frequency selection, and a case study showing an 820 pF fix for automotive backlight issues.
Identify EMC problems by finding the noise source, victim and coupling path; learn common power, ground, near-field/radiated coupling and tests.
Prevent electronic failures with ESD protection: structural design, grounding, capacitors, TVS diodes and MOVs to reduce repairs and data loss.
Overview of IEC-based EMC standards: basic, generic, and product (series & dedicated) standards covering EMI emissions and immunity requirements.
Learn the differences between electromagnetic and ionizing radiation, health risks, and key safety standards (ICNIRP, ICRP) and exposure limits.
Understand radiated vs conducted EMI in PCB and systems: sources, coupling paths, switching-supply noise, and practical mitigation tips for engineers.
Multilayer PCB stackup & EMC guide: best layer placement, power-ground spacing, signal routing and stackup options for 2-10 layer boards.
EMI troubleshooting guide: step-by-step diagnosis to find radiating sources, isolate cables and power lines, and fix shielding and grounding.
Learn how RF jammer range is affected by power, frequency, antenna and environment, plus legal, testing and EMI standards for authorized use.
EMC & EMI essentials: causes, mitigation (shielding, filtering, grounding), immunity testing, and applications from aerospace to consumer electronics.