LDOs for Circuit Stability and Efficiency
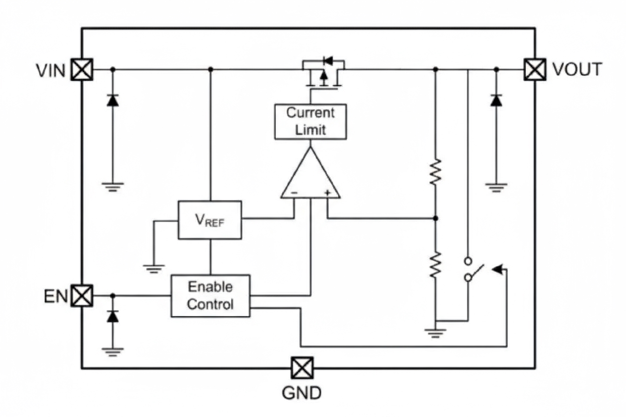
Overview of LDO design: key parameters (PSRR, quiescent current, noise, dropout), layout and thermal calculations, and efficiency formulas for embedded systems.
Overview of LDO design: key parameters (PSRR, quiescent current, noise, dropout), layout and thermal calculations, and efficiency formulas for embedded systems.
QuecPi Alpha: Open-source edge computing board with powerful AI capabilities for AIoT, smart transportation, and industrial applications.
Western Digital and Hon Hai partner for AI storage with innovative TOR EBOF switch, enhancing data center efficiency for AI workflows.
Explore the 2025 Advantech Embedded Design Forum in Shanghai, focusing on Edge Computing and AI innovations with industry leaders.