MOSFET Features and Practical Applications
Practical guide to using enhancement-mode NMOS with microcontrollers: switching, PWM dimming, and choosing Vgs(th), Rds(on) and Cgs.
Practical guide to using enhancement-mode NMOS with microcontrollers: switching, PWM dimming, and choosing Vgs(th), Rds(on) and Cgs.
Explore silicon carbide (SiC) power devices: benefits, manufacturing, applications and future impact on high-efficiency power electronics.
Key factors for choosing diodes: VF, IF, VR, Trr, power, frequency, leakage, derating, safety & reliability for PCB designs.
High-speed digital design guide: transmission lines, impedance, termination, crosstalk, losses, ground bounce and PCB techniques for signal integrity
Learn IGBT module packaging, manufacturing, thermal design, soldering, wire bonding and reliability for power conversion, EVs, rail, renewables.
Explore GaN heteroepitaxy on 2D materials (graphene, h-BN) for reduced dislocations, easier layer release and improved thermal management.
Learn how sample-and-hold circuits capture and hold analog voltages, key timings, components, performance and applications for ADCs.
Concise overview of ADCs and DACs: key metrics, architectures (Flash, SAR, pipelined), performance limits and power vs. resolution/speed trade-offs.
ADC output isolation, buffering, RC filtering, grounding, decoupling, power separation, and low-jitter sampling-clock tips for high-performance designs.
MOSFET guide: breakdown modes, low-current heating, reverse-polarity protection, thermal fixes and power-loss measurement for reliable designs
RF power amplifiers and LNAs explained: boost range, improve signal quality, and enable compact FEMs for Wi?Fi and cellular.
Why 50V MLCCs short under 24-28V: thin-dielectric breakdown causes and fixes, use larger packages, parallel high-voltage MLCCs, or alternative caps.
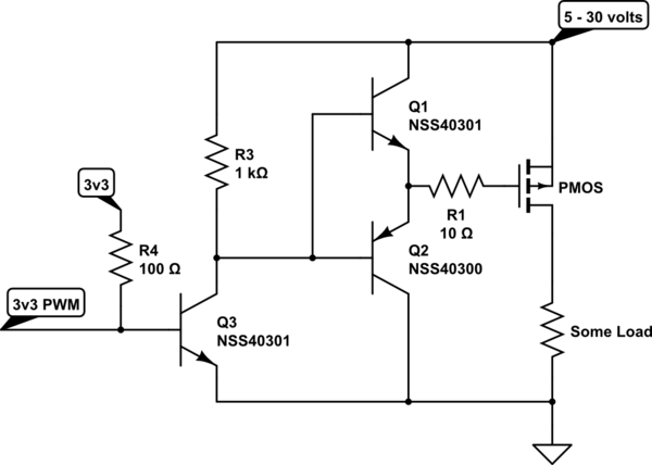
Learn how push-pull drivers and gate resistors boost MOSFET switching by supplying gate drive current to charge/discharge gate capacitances.
Explore SiC power devices: market trends, EV inverter adoption, material advantages, GaN integration and outlook for efficient power electronics
Guide to silicon NPN transistors: structure, operation, key parameters, temperature effects, naming, packaging and selection tips.
Transformer-coupled Class A amplifier guide: impedance matching, turns-ratio reflected impedance, efficiency boost and trade-offs.
Troubleshooting DC-DC power-stage issues: FET minimum on/off times, bootstrap capacitor role, fixes for instability, frequency foldback and heating.
Explore PMOS reverse-protection circuits: operation, body-diode orientation, zener VGS protection, drawbacks: standby current, backfeed and cost.
Learn the working principle of diode protection circuits and how they safeguard against reverse voltage and current in electronics.
Explore SiC MOSFET short-circuit failure phenomena, reliability challenges, and mechanisms in this detailed electronics article.